瑞穂市立巣南中学校

Tel:058-328-2002 Fax:058-328-2056
〒501-0322 岐阜県瑞穂市古橋10番地1


ホーム >

緊急時の対応について

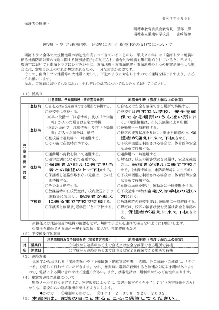
1-4 (保護者掲示用)悪天候時における対応についてのサムネイル1-2  (保護者宛)地震に対する学校の対応についてのサムネイル1-3 (保護者宛)悪天候時における対応についてのサムネイル3-1 北朝鮮による弾道ミサイル発射に係る対応についてのサムネイル

    • 693515閲覧回数:
    • 4今日の閲覧数:
    • 318127訪問者数:
    • 4今日の訪問者数:
  • 学校紹介

    • 令和7年度年間行事予定
    • 校歌
    • アクセス
  • 経営方針

    • 学校経営方針
    • いじめ防止基本方針
    • 学校評価
    • 緊急時の対応について
    • 感染症に関する文書
  • カテゴリー

    • 未分類
    • 学校行事
    • 学校だより「ひらく」
    • 部活動
    • 生徒会(MSJ)
    • 地域活動
    • PTA
    • 給食献立表
    • 学校日記
    • 学習
  • カレンダー

    2026年3月
    M T W T F S S
    « Jan    
     1
    2345678
    9101112131415
    16171819202122
    23242526272829
    3031  
  • リンク

    • 瑞穂市立南小学校
    • 瑞穂市立中小学校
    • 瑞穂市立西小学校
  • Slider
  • previous arrow
    next arrow
    Slider
  • Slider

〒501-0322 岐阜県瑞穂市古橋10番地1  Tel:058-328-2002 Fax:058-328-2056

©2026 瑞穂市立巣南中学校